深圳某电子厂入职考数理化和《庄子》,负责人应该只要不及格的员工
阿輝 2023-02-13 15:16 1951 浏览 0 评论
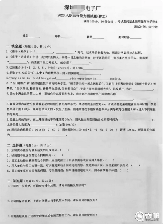
近日,网上流传一张深圳某电子厂2023入职综合能力测试题(普工),试卷内容不仅包含数理化,还囊括了文言文《庄子》《荀子》、英语等。
一个电子厂的普通员工入职综合能力测试,如今都卷到需要掌握数理化、文言文等知识吗?2月13日,上游新闻记者从网传的这份试卷上看到,试卷的填空题有10分,不仅包含数学、物理、化学、生物,还包括了历史、文言文、英文填空等,网友看后直呼太难不会答。
其中,选择题15分,与劳动合同内容相关;问答题70分,与是否服从工作安排和工作纪律有关。
相关推荐
-
- 刘强东花180亿买了个德国零售新平台
-
7月31日,京东在港交所发布公告称,决定通过全资间接附属公司(出价方),收购德国最大的消费类电子产品集团CECONOMY,估值约22亿欧元,折合人民币超180亿元。Ceconomy是德国电子产品零售商,擅长销售电脑、手机等3C产品,旗下拥有...
-
2025-08-03 22:43 阿輝
- 减少手机号泄露风险!工信部:700号段将成为“隐私号”专用码号资源
-
今后在拨打或接听电话时,如果你看到15位长的“700XXXXXXXXXXXX”号码,即可认定此次通信使用了号码保护服务,对方将看不到你的实际号码。工信部通知7月2日,工信部官网发布《关于开展号码保护服...
-
- 减重专家破解减肥十大谣言,你中了几招?
-
谣言1:节食是最快的减肥方法 辟谣:节食会导致肌肉流失、基础代谢率下降,容易反弹。长期低热量饮食还可能引发营养不良、内分泌紊乱。科学减重应保持合理热量缺口(每日300-500大卡),均衡饮食。谣言2:不吃碳水才能瘦 辟谣...
-
2025-05-27 20:39 阿輝
-
- 耐克时隔六年将恢复在亚马逊平台上销售
-
财联社5月22日讯:美国关税政策对零售业的影响正在逐步显现。美运动用品巨头耐克宣布,将提高商品的价格,并恢复在亚马逊的直接销售。由于自海外采购的成本大幅升高,耐克将全面调整产品价格,不同商品的价格涨幅有所不同。据一名知情人士透露,售价超过1...
-
2025-05-22 23:31 阿輝
-
- 国产操作系统加速崛起!中国操作系统市场规模或达250亿元
-
人民财讯5月19日电,近年来,国产操作系统加速崛起,核心业务系统升级进入深水区,中国操作系统厂商正通过新一轮信息技术创新破局。最新数据显示,2025年,中国操作系统市场增速加快,市场规模预计将达到250亿元。记者了解到,目前,多个国产操作系...
-
2025-05-20 21:47 阿輝
-
- 市场监管总局十项措施,整治“内卷式”竞争
-
...
-
2025-05-20 21:30 阿輝
-
- 京东、美团、饿了么等外卖平台,被中央5部门约谈!
-
近日,市场监管总局会同中央社会工作部、中央网信办、人力资源社会保障部、商务部,针对当前外卖行业竞争中存在的突出问题,约谈京东、美团、饿了么等平台企业。要求相关平台企业严格遵守《中华人民共和国电子商务法》《中华人民共和国反不正当竞争法》《中华...
-
2025-05-14 22:51 阿輝
- 苹果宣布降价,涉及苹果iPhone16Pro,iPhone16ProMax
-
5月10日,有消息称苹果向渠道商发布了调价通知,苹果iPhone16ProMax所有容量版本降价160美元,(折合人民币1313.06元);而iPhone16Pro的128GB版本降价1...
-
- 网爆:“刘强东穿猪猪侠T恤现身日本”被偶遇
-
5月10日,有网友在日本东京街头偶遇京东创始人刘强东,照片中的他身着一件猪猪侠与京东外卖联名的白色T恤,T恤正面印有猪猪侠背着京东外卖箱的可爱图案,背后则印着京东外卖的二维码,该照片迅速在网络上引发广泛关注与讨论。今年4月,刘强东曾亲自体...
-
2025-05-11 17:41 阿輝
- 发改委推出3万亿元优质项目,支持民企参与
-
国家发展改革委副主任郑备介绍,民营经济促进法全文贯穿了平等对待、公平竞争、同等保护、共同发展的原则,不仅在总则,而且在公平竞争、投资融资促进、科技创新、法律责任等章节中,都予以了充分体现。落实法律要求...
欢迎 你 发表评论:
- 一周热门
- 搜索




浙公网安备 33032402001686号